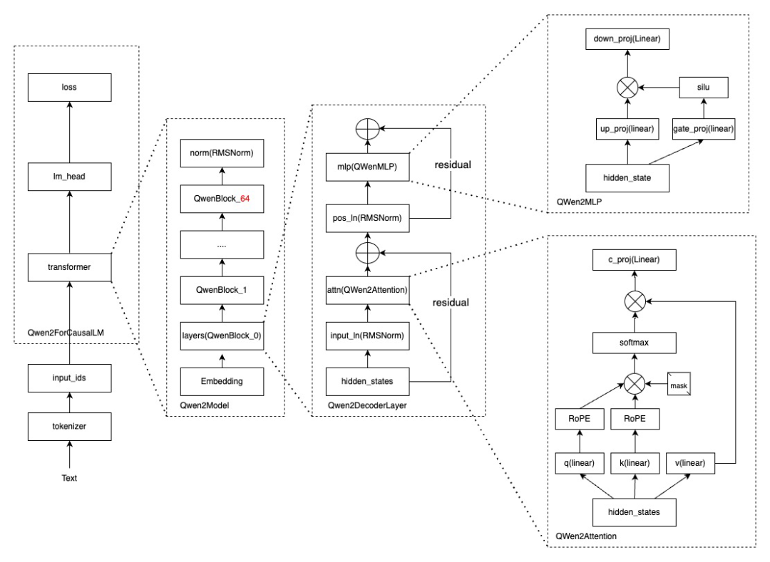
论文核心模型解析:Neural Social Physics (NSP)

NSP模型通过融合显式物理模型与深度神经网络,构建了一个统一的、端到端可训练框架,在预测精度、泛化性和可解释性之间取得了独特的平衡。

1.1 模型概述:融合物理与神经网络的混合架构

模型定位

将基于第一性原理的显式物理模型与具备强大数据拟合能力的深度神经网络进行深度融合。物理模型作为可微分的"物理核心",为模型提供强大的归纳偏置,使其能够理解并遵循行人运动的基本物理规律。 [1]

核心思想

利用显式物理模型提供强大的归纳偏置,同时利用深度神经网络提供卓越的数据拟合能力。物理核心为系统提供符合常识的"骨架",神经网络捕捉和修正物理模型无法描述的复杂行为细节。 [1]

1.2 可微分物理核心:基于社交力模型的确定性动力学

社交力模型

受经典社交力模型启发的动力学系统,将行人运动抽象为受力驱动的过程

可学习参数

关键参数通过数据驱动方式学习,而非手工设定,增强模型适应性

可微分特性

确保物理核心能够嵌入神经网络并参与端到端训练

物理核心组成要素

驱动力 (Driving Force)

行人期望以某个舒适速度向其目标方向移动的倾向

排斥力 (Repulsive Force)

行人为了避免与其他行人或障碍物发生碰撞而产生的相互排斥的力

吸引力 (Attractive Force)

在群体同行时产生的相互吸引的力,保持群体凝聚力

1.3 神经网络校正器:基于变分自编码器的不确定性建模

VAE架构实现

变分自编码器网络结构示意图

变分自编码器(VAE)作为神经网络校正器的核心技术,通过学习潜在概率分布来生成数据,特别适合对具有内在随机性的行人轨迹进行建模。 [1]

功能定位

捕捉运动动力学和观测中的复杂不确定性,弥补物理核心在随机性建模方面的不足

协同工作

校正器补充物理核心无法捕捉的复杂行为模式,如个体意图、情绪和社会习惯等因素

1.4 模型架构与训练方法

神经微分方程框架

dX/dt = fphysics(X, t, θphysics) + fneural(X, t, θneural)

NSP模型基于神经微分方程框架,实现物理与网络的深度融合 [1]

整体架构

一个嵌入显式物理模型的深度神经网络,物理核心提供确定性的"骨架"轨迹,神经网络校正器添加随机性的"肌肉"和"皮肤"。

  • 端到端可训练
  • 统一框架设计
  • 深度融合机制

训练方式

端到端的联合训练,同时优化物理模型参数和神经网络权重,确保物理核心和神经网络校正器能够相互适应、协同进化。

  • 统一损失函数
  • 协同优化
  • 反向传播

"灰箱模型"范式在自动驾驶中的应用与优势

"灰箱模型"巧妙地介于纯物理(白箱)与纯数据驱动(黑箱)之间,通过结合物理模型的结构先验和数据驱动模型的学习能力,在物理约束和数据驱动之间寻求最佳平衡。

2.1 核心思想:物理约束与数据驱动的平衡

白箱模型

完全基于第一性原理构建,内部结构完全透明和可解释,但难以精确拟合复杂真实数据。

优点:物理意义明确、泛化能力强
缺点:对现实简化过多

灰箱模型

NSP模型采用的方法,结合物理模型的结构先验和数据驱动模型的学习能力,取长补短。

特点:物理约束+数据学习
优势:平衡精度与泛化

黑箱模型

纯数据驱动的模型,不关心内部物理机制,通过学习统计规律进行预测。

优点:数据拟合能力强
缺点:缺乏可解释性

设计哲学

物理定律提供可解释性和泛化性

物理定律为模型提供坚实的、可解释的"骨架",使预测结果符合物理常识,提升泛化能力。

    • • 直观的物理解释
    • • 普适性规律
    • • 长尾场景鲁棒性
AI提升精度和适应性

深度学习从大规模数据中发现复杂模式,校准和优化物理模型参数,提升预测精度。

    • • 复杂模式学习
    • • 自适应校准
    • • 持续进化能力

2.2 相对于传统模型的优势

对比纯物理模型

NSP模型具有更强的数据拟合能力与噪声处理能力。通过引入深度神经网络作为校正器,能够从数据中学习到复杂的噪声模式和随机行为。

数据驱动参数学习
物理核心参数通过数据学习,自适应调整内部参数
噪声建模能力
VAE校正器专门建模物理核心无法解释的残差部分

对比纯数据驱动模型

NSP模型具有更好的可解释性、泛化能力与物理合理性。显式的物理核心为模型提供强大的归纳偏置。

可解释性
预测结果可分解为物理核心和神经网络部分
物理合理性
轨迹天然平滑合理,避免"穿墙"等错误
泛化能力
物理定律普适性保证未见过场景的合理预测

综合优势

在预测精度、泛化性和可解释性这三个关键维度上取得了精妙的平衡,成功缓解了传统机器学习中的权衡问题。

高精度
数据驱动学习复杂不确定性
强泛化
物理核心提供强归纳偏置
可解释
显式物理核心部分透明化

2.3 解决自动驾驶中的"预测魔咒"问题

"预测魔咒"挑战

长尾场景问题

自动驾驶系统在面对发生概率极低但种类繁多的复杂交通状况时,预测存在巨大不确定性,可能导致严重安全风险。

    • • 突然冲到马路的儿童
    • • 行为异常的醉酒者
    • • 复杂路口的混合交通
自动驾驶长尾场景示意图

NSP应对策略

通过嵌入显式的物理约束,提升模型在极端或未知场景下的泛化能力。物理核心提供可靠的"最坏情况"估计基础。

物理约束作为强归纳偏置
基本物理定律保证底线行为
从未见过场景的合理推断

实证结果

在高密度、未见场景下仍能保持合理的预测轨迹,显著减少碰撞。实验结果强有力证明物理核心在维持预测物理合理性方面的有效性。

更少碰撞
相比纯黑箱模型,NSP在未见高密度场景下预测出更合理的运动

自动驾驶场景中的具体实现与潜力

NSP框架在自动驾驶系统中作为"感知-预测-规划"流水线的关键组件,为车辆决策、规划和控制模块提供精准可靠的行人行为预测。

3.1 行人轨迹预测的实现方式

输入数据处理

历史轨迹

过去3秒,每秒10帧的二维坐标点序列

静态环境

高精地图数据,道路边界、车道线等

动态交通

周围车辆、行人、自行车的位置和轨迹

语义信息

行人朝向、姿态、类别等辅助信息

多模态输出

自动驾驶多模态轨迹预测示意图

输出K条(如K=6)最有可能的未来轨迹,每条轨迹都是未来固定时长(如6秒)的坐标点序列,捕捉人类行为的不确定性。

多模态分布
每条轨迹分配概率权重

场景应用实例

无信号交叉路口

准确判断行人是否有穿越马路的意图,预测其可能的穿越轨迹和时间。

    • • 行人-车辆博弈分析
    • • 避让行为预测
    • • 安全通行时机判断

人车混行密集交通

学习复杂的群体行为模式,如跟随、超越、利用车辆间空隙穿行。

    • • 人群"车道"效应
    • • 复杂交互建模
    • • 密度适应预测

特殊区域适应

学校、医院、商业区等行为模式各不相同,神经网络自适应调整。

    • • 儿童行为预测
    • • 紧急避让模式
    • • 保守安全策略

3.2 模型的可解释性与分析能力

行为解释

通过显式物理模型分析行人运动背后的驱动力,如排斥力、吸引力等作用机制。

实例:行人向左避让是因为物理核心计算出其右侧存在较强排斥力

模型调试

利用物理模型的可解释性,诊断和修正预测错误,结构化定位问题根源。

优势:问题分解到物理核心和神经网络,调试过程更加高效

仿真应用

生成符合物理规律的虚拟行人数据,用于训练和测试,特别是危险但罕见的"长尾"场景。

价值:低成本、高效率提升系统在各种复杂场景下的鲁棒性

邓志东教授团队观点

"将黑箱模型转变为灰箱或白箱,实现模块间的逻辑连接与可解释性,具有巨大的研究与应用价值。"
—— 清华大学邓志东教授团队 [25, 33]

3.3 未来潜力与发展方向

框架通用性

NSP框架可扩展至其他交通参与者(如车辆、自行车)的预测,构建统一的、多智能体的交通场景预测系统。

机动车辆

二自由度或三自由度自行车模型作为物理核心

自行车

考虑倾斜和平衡的动力学模型

其他参与者

摩托车、电动车等多样化交通模式

物理模型演进

集成更复杂的物理模型以适应不同场景,如认知模型、博弈论模型、多尺度模型等。

认知模型

考虑行人的感知、注意力和决策过程

博弈论模型

描述交通参与者之间的交互策略

多尺度模型

宏观流体力学与微观社会力相结合

端到端优化

探索将预测模型与下游规划控制模块进行端到端联合优化,实现整个自动驾驶系统的全局最优。

清华大学iDrive系统基础

遵循模块化思想,强调各模块之间信息传递的重要性,为联合优化奠定坚实基础。 [1] [48]

目标:预测模型"理解"下游规划需求,主动调整生成更安全、更易于规划的轨迹

清华大学《Neural Social Physics》

物理与AI融合的行人轨迹预测新范式

清华大学 2024 轨迹预测